本研究构建的灵芝多糖修饰低pH重编程肿瘤细胞外囊泡可靶向结直肠癌组织,重塑免疫抑制性肿瘤微环境,高效抑制皮下肿瘤生长和肺转移,为肿瘤免疫治疗提供了新型多糖 - 纳米囊泡联合策略。

结直肠癌是全球发病率第三的恶性肿瘤,也是威胁大众健康的高发癌种,它的一大治疗难点就是肿瘤微环境处于“免疫抑制”状态——免疫细胞很难浸润到肿瘤组织里,各类免疫治疗的效果也因此大打折扣。灵芝是大家熟知的传统药用真菌,其核心活性成分灵芝多糖的免疫调节、抗癌作用早已被科研证实,但它却因没法精准聚集到肿瘤部位这一短板,始终难以在临床中充分发挥抗癌价值。
近日,安徽中医药大学的研究团队在Mater Today Bio发表了最新研究成果,为灵芝多糖找到了一款“专属靶向快递员”,成功破解其靶向难题,实现了高效的结直肠癌免疫治疗。

研究团队以4-羧基苯硼酸为“连接桥梁”,将灵芝多糖与经低pH培养基重编程的CT26结肠肿瘤细胞来源外囊泡进行共价结合,成功构建出灵芝多糖修饰的肿瘤细胞外囊泡纳米体系GLP@LTEV。一系列实验证实该体系制备成功,粒径与电位在体外能保持稳定,且能在肿瘤微环境的酸性条件下实现灵芝多糖的可控释放,同时完整保留了肿瘤细胞外囊泡的核心功能。

图1 灵芝多糖修饰肿瘤细胞外囊泡的制备及协同抗肿瘤免疫治疗示意图

图2 灵芝多糖修饰肿瘤细胞外囊泡的制备与表征
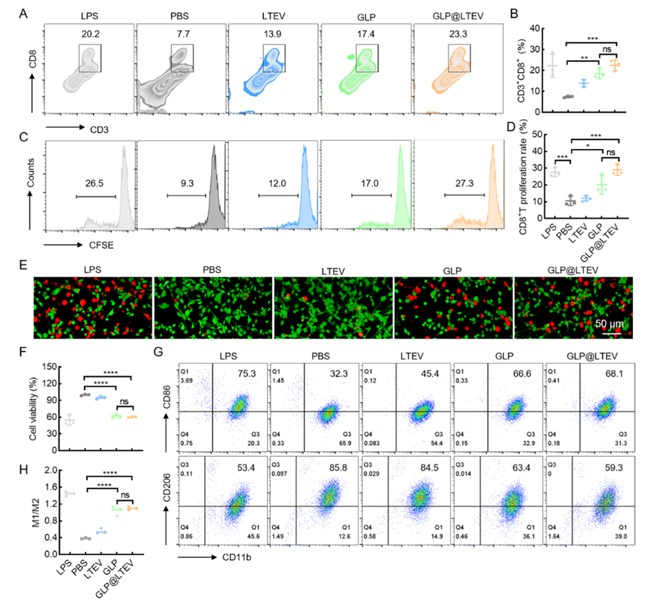
体外实验发现,该纳米体系并无直接杀伤肿瘤细胞的作用,其抗癌效果完全通过调节机体免疫实现。肿瘤组织中的M2型巨噬细胞是肿瘤的“帮凶”,会帮助肿瘤躲避免疫系统的攻击,而该体系能将这类巨噬细胞高效转化为具有抗癌作用的M1型巨噬细胞,还能显著提升巨噬细胞吞噬肿瘤细胞的能力;同时它还能激活体内的“免疫哨兵”树突状细胞,由其进一步唤醒“抗癌杀手”细胞毒性T淋巴细胞,而活化的T细胞分泌的干扰素,又会进一步诱导更多M2型巨噬细胞转化为M1型,形成一个良性的抗癌免疫循环。

图3 肿瘤细胞外囊泡、灵芝多糖及二者复合物在体外的T细胞活化和抗肿瘤效应
动物体内实验则进一步验证了该体系的优异性能,经尾静脉给药后,它能凭借肿瘤细胞外囊泡的“同源识别”能力,像导航一样精准富集到结直肠癌组织,且富集效果会随给药剂量的增加而提升。在结直肠癌双侧肿瘤模型中,该体系对同源的结直肠肿瘤抑制效果显著,对异源肿瘤则作用有限,直接证实了其靶向的特异性;而在皮下结直肠癌模型中,该体系的肿瘤抑制率达到80.4%,远高于单独使用灵芝多糖或肿瘤细胞外囊泡的效果。
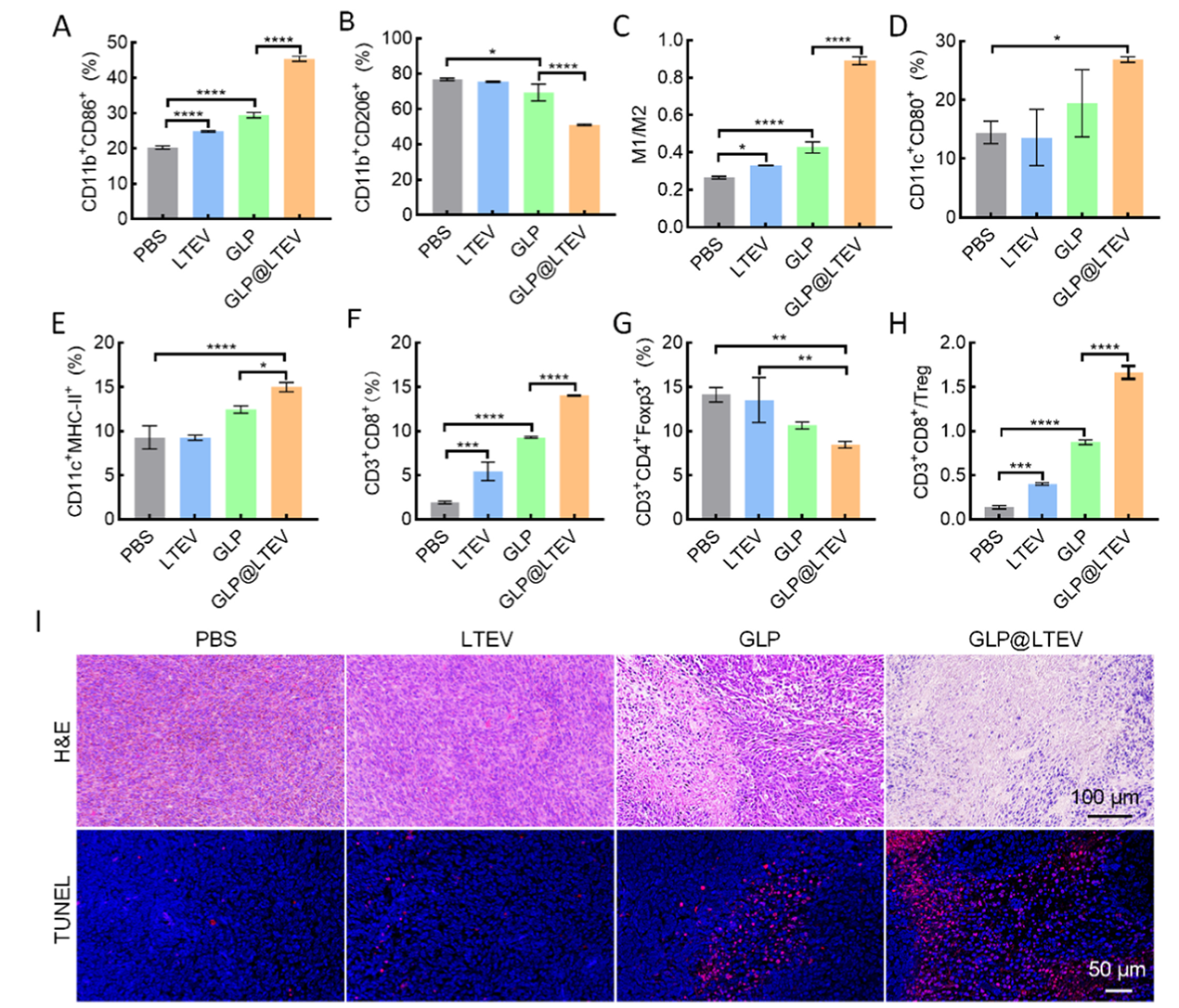
研究团队还在结直肠癌肺转移模型中验证了疗效,结果显示该体系能显著减少小鼠肺部的肿瘤转移灶数量,降低肺组织重量,对原发肿瘤的抑制率更高达86.6%。进一步的免疫分析发现,该体系能从多个维度改善肿瘤的免疫抑制环境:提升抗癌型巨噬细胞的比例、促进免疫哨兵成熟、增加抗癌杀手T细胞的数量,同时抑制肿瘤组织中起免疫抑制作用的调节性T细胞,全面逆转肿瘤的“免疫保护罩”状态。更重要的是,该制剂在动物实验中未引发小鼠体重、血常规及主要脏器的异常改变,展现出良好的生物安全性。

图4 灵芝多糖修饰肿瘤细胞外囊泡在结直肠癌皮下肿瘤模型中的抗肿瘤免疫应答
此次研究的亮点,在于将传统药用真菌的活性成分与现代纳米生物递送技术巧妙结合,给灵芝多糖装上了“靶向导航”,既解决了其肿瘤靶向性差的核心难题,又让肿瘤细胞外囊泡拥有了更强的免疫调节功能。这一研究不仅为结直肠癌这类免疫抑制型肿瘤的治疗提供了新的候选方案,也为灵芝多糖等真菌来源的活性多糖实现临床转化提供了可复制的新思路,让传统中药活性成分在现代肿瘤免疫治疗领域展现出更多应用可能。(生物谷Bioon.com)
参考文献:
Ouyang Z, Li S, Zhang A, et al. Ganoderma lucidum polysaccharide-decorated extracellular vesicle enables synergistical antitumor immunotherapy. Mater Today Bio. 2026;37:102832. Published 2026 Jan 19. doi:10.1016/j.mtbio.2026.102832
版权声明
本网站所有注明“来源:生物谷”或“来源:bioon”的文字、图片和音视频资料,版权均属于生物谷网站所有。非经授权,任何媒体、网站或个人不得转载,否则将追究法律责任。取得书面授权转载时,须注明“来源:生物谷”。其它来源的文章系转载文章,本网所有转载文章系出于传递更多信息之目的,转载内容不代表本站立场。不希望被转载的媒体或个人可与我们联系,我们将立即进行删除处理。