研究发现,棕榈酸通过激活PPARδ并抑制p53,上调CD73并下调TRAIL-R1/2,形成免疫抑制微环境,促进肠癌进展;而共轭亚油酸则通过激活PPARα与p53,发挥抗肿瘤免疫作用。
我们每天摄入的脂肪,正悄然参与体内一场静默的战争——免疫系统与癌细胞之间的生死博弈。高脂饮食与癌症风险相关已是科学共识,但直到最近,Cell Rep发表的一项研究才真正揭示了不同脂肪酸如何精准调控免疫细胞,影响结直肠癌进展的分子机制。这项研究首次阐明,膳食脂肪酸通过调控PPARα/δ与p53两大关键蛋白的相互作用,直接重塑肿瘤免疫微环境,为理解饮食与癌症的关系提供了全新视角。

研究团队首先从遗传学角度寻找线索。通过孟德尔随机化分析,研究者证实肥胖状态与免疫系统功能改变存在因果关系。数据显示,较高的身体质量指数与促肿瘤的经典单核细胞增多、具有抗肿瘤功能的免疫细胞减少显著相关,这提示肥胖可能从本质上削弱了机体的免疫监视能力。
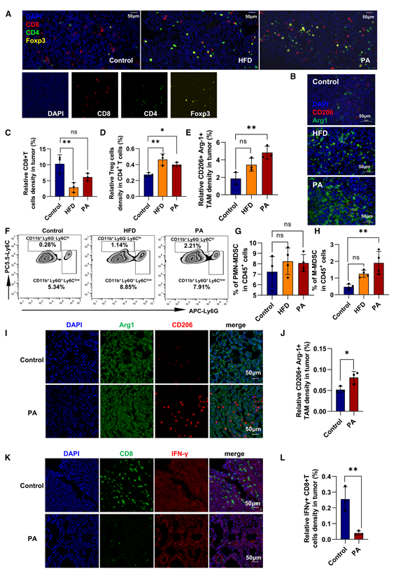
动物实验结果进一步验证了这一发现。长期摄入高脂饲料或其主要成分棕榈酸的小鼠,结直肠肿瘤生长速度明显加快,肺转移灶数量也显著增加。深入分析揭示,这些小鼠的肿瘤微环境发生了根本性改变,呈现出强烈的免疫抑制特征。

图1 HFD和PA通过改变MDSC和CD8+ T细胞群在体内调节免疫抑制微环境
这种改变的核心在于免疫细胞组成的失衡。在棕榈酸影响下,肿瘤组织中具有免疫抑制功能的髓源性抑制细胞数量大幅上升,而负责攻击癌细胞的CD8阳性T细胞数量显著减少。同时,调节性T细胞和M2型肿瘤相关巨噬细胞等抑制性群体明显增多。体外实验同样证实,棕榈酸能直接损害巨噬细胞的吞噬功能,并削弱T细胞的肿瘤杀伤能力。
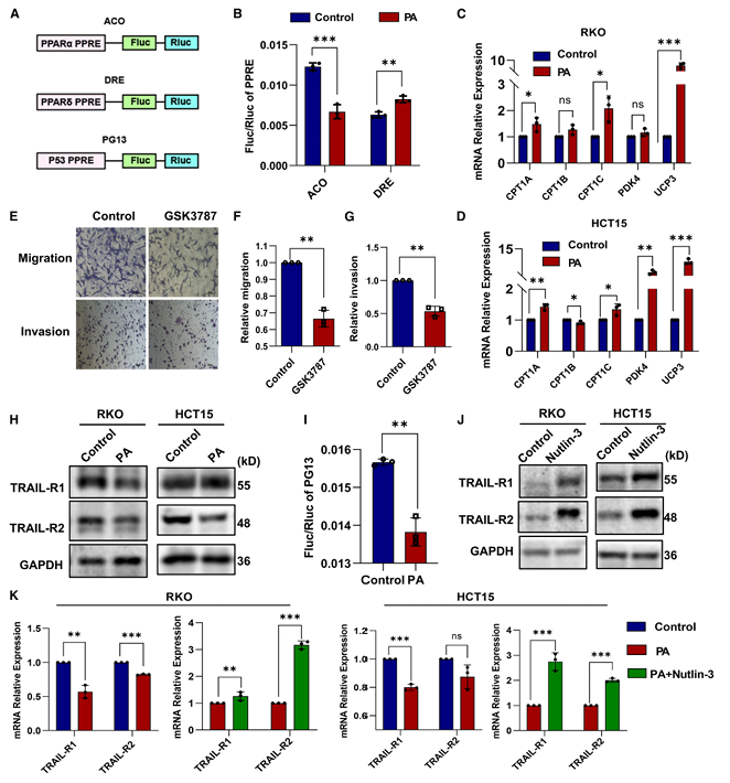
机制研究表明,棕榈酸作为转录因子PPARδ的天然配体,能激活其转录活性,同时显著抑制肿瘤抑制因子p53的功能。

图2 PA作为PPARδ的天然配体,下调P53反式激活活性以促进肿瘤免疫逃逸
深入研究揭示,PPARδ与p53蛋白存在直接结合。棕榈酸增强了二者的相互作用,促进p53被MDM2识别并降解,导致p53蛋白稳定性下降。
这一关键变化影响了两个决定免疫平衡的核心分子。一方面,p53减少削弱了对免疫抑制分子CD73的抑制作用,而活化的PPARδ又进一步驱动CD73表达。CD73是生成免疫抑制性腺苷的关键酶,其水平升高会显著抑制免疫细胞功能。另一方面,p53下游的免疫激活分子TRAIL-R1和TRAIL-R2表达降低,进一步削弱了免疫系统对癌细胞的清除能力。

图3 PA通过PPARδ和P53的相互作用促进CD73转录
研究同时发现了完全相反的调控模式。共轭亚油酸能够抑制PPARδ活性,同时激活PPARα和p53。被激活的PPARα可与p53结合,并通过竞争性占据p53上的MDM2结合位点,保护p53免于降解。因此,在共轭亚油酸影响下,CD73表达受到抑制,TRAIL-R1/R2表达上调,最终将肿瘤微环境转向有利于免疫攻击的状态。

图4 CLA通过激活PPARα和P53反式激活增强抗肿瘤免疫
研究还将分析扩展至其他常见膳食脂肪酸。亚油酸表现出与共轭亚油酸类似的激活p53/PPARα趋势,而油酸及反式脂肪酸等则更倾向于激活PPARδ并抑制p53,这表明不同脂肪酸通过PPAR-p53轴调控肿瘤免疫可能是一个普遍机制。
综上,这项研究不仅描绘了膳食脂肪影响肿瘤免疫的完整分子路径,更重要的是揭示了PPAR与p53相互作用界面的关键作用。这为未来通过精准营养干预或靶向治疗改善肿瘤免疫微环境提供了全新思路。在对抗肿瘤的过程中,我们每天的饮食选择,正被赋予越来越重要的科学意义.(生物谷Bioon.com)
参考文献:
Xu B, Hou X, Wang M, et al. Fatty acids modulate the colorectal cancer immune microenvironment via regulating the interaction and transactivation of PPARα/δ and P53. Cell Rep. Published online November 25, 2025. doi:10.1016/j.celrep.2025.116623
版权声明
本网站所有注明“来源:生物谷”或“来源:bioon”的文字、图片和音视频资料,版权均属于生物谷网站所有。非经授权,任何媒体、网站或个人不得转载,否则将追究法律责任。取得书面授权转载时,须注明“来源:生物谷”。其它来源的文章系转载文章,本网所有转载文章系出于传递更多信息之目的,转载内容不代表本站立场。不希望被转载的媒体或个人可与我们联系,我们将立即进行删除处理。